首页 | 新闻中心 | 考试指导 | 试题资源 | 下载中心 | 个人博客 | 图书中心雁过留声托业考试 | 考研专区 | 司法考试 | 公务员考试 | 法硕专区 | 中高考专区

 
您现在的位置: 中国1考网 >> 高考专区 >> 复习备考 >> 语文 >> 正文  
 
 
 
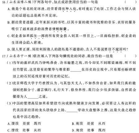
名校语文单元专题全方位解析(14)
作者:新浪考试 文章来源:SINA 点击数: 更新时间:2008-8-27 0:54:00

  

名校语文单元专题全方位解析(14)

  

名校语文单元专题全方位解析(14)

  

名校语文单元专题全方位解析(14)

  

名校语文单元专题全方位解析(14)

  • 上一个文章:

  • 下一个文章:
  • 特别说明:由于各方面情况的不断调整与变化,中国一考网所提供的所有考试信息仅供参考,敬请考生以权威部门公布的正式信息为准。

    网友评论(评论只代表网友观点,与本站立场无关)
    发表评论
    姓 名: *(必填项) ·注册用户·
    Email: QQ号:
    评 分: 1分 2分 3分 4分 5分
    评论
    内容
     
     
    今日推荐
    最新新闻资讯

    浦东率先试点聘任制公

    “范跑跑”成公务员考
  • 此栏目下没有文章
  • 最新复习指导
    普通文章[数学]写给志在考研的同学:提前备本数08-29
    普通文章[数学]2009年研究生考试大纲变化解读08-29
    普通文章[数学]考研名师铁军:考研数学大纲合并08-29
    普通文章[数学]考研名师程杞元:解析2009数学考08-29
    普通文章[数学]09考研数学大纲解析:了解、理解08-29
    普通文章[英语]考研名师:什么是阅读理解备考的08-29
    普通文章[英语]2009年英语大纲解读08-29
    普通文章[英语]考研英语易混淆词汇:比较记忆法08-29
    普通文章[英语]考研名师墨东博解读09英语大纲之08-29
    普通文章[政治]釜底抽薪--“形势与政策”考研高08-29
    最近试题资料
  • 此栏目下没有文章
  • 最新增值资源
     
    1考网简介 | About 1kao | 广告服务 | 联系我们 | 版权申明 | 会员注册 | 产品答疑
    Copyright © 2004-2010 www.1kao.net, All Rights Reserved
    公务员考试 MBA论文 考研大纲 中国1考网 版权所有