首页 | 新闻中心 | 考试指导 | 试题资源 | 下载中心 | 本站商城 | 个人博客 | 图书中心雁过留声 | 考研论坛 | 考研大纲 | 司法考试 | 公务员考试 | 法硕专区 | 中高考专区

 
您现在的位置: 中国1考网 >> 高考专区 >> 复习备考 >> 理综合 >> 文章正文  
 
 
 
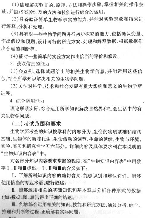
2007年高考考试说明:理科综合(北京卷)
作者:SINA 文章来源:SINA 点击数: 更新时间:2007-12-5 17:40:20

2007年高考考试说明:理科综合(北京卷)

2007年高考考试说明:理科综合(北京卷)

2007年高考考试说明:理科综合(北京卷)

2007年高考考试说明:理科综合(北京卷)

2007年高考考试说明:理科综合(北京卷)

2007年高考考试说明:理科综合(北京卷)

 [1] [2] [3] [4] [下一页]

[1] [2] [3] [4] 下一页

  • 上一个文章:

  • 下一个文章:
  • 特别说明:由于各方面情况的不断调整与变化,中国一考网所提供的所有考试信息仅供参考,敬请考生以权威部门公布的正式信息为准。

    网友评论(评论只代表网友观点,与本站立场无关)
    发表评论
    姓 名: *(必填项) ·注册用户·
    Email: QQ号:
    评 分: 1分 2分 3分 4分 5分
    评论
    内容
     
     
    今日推荐
    最新新闻资讯

    2007年考研高校复试线

    提醒:报考法硕不可忽
    普通文章[公务员动态]万名考生在青岛考公务员 3日起打12-05
    普通文章[公务员动态]08年国家公务员考试考生12月3日下12-05
    普通文章[公务员动态]权威解答助你备考公务员 6名专家12-05
    普通文章[公务员动态]江西公考部分职位可加分 1月7日办12-05
    普通文章[公务员动态]公务员招考规范专业资格条件 网上12-05
    普通文章[公务员动态]人事部:招录机关需按规定时间完12-02
    普通文章[公务员动态]2008年国家公务员考试面试题将每12-02
    普通文章[公务员动态]人事部:有基层工作经历公务员录12-02
    普通文章[公务员动态]人事部:公务员招考面试不存在暗12-02
    普通文章[公务员动态]截至11月27日江西公考网报报名者12-02
    最新复习指导
    普通文章[综合辅导]国家公考9日开考 人事考试专家考12-05
    固顶文章[数学]视频:考研数学名师曹显兵谈冲刺12-05
    普通文章[英语]08考研英语知识点答疑之阅读新题12-04
    普通文章[英语]历年考研英语完形填空命题规律与12-04
    普通文章[政治]备战09考研:考研政治寒假计划帮12-04
    普通文章[政治]考研政治新大纲要点归纳之马哲第12-04
    普通文章[政治]考研政治新大纲要点归纳之马哲第12-04
    普通文章[政治]考研政治新大纲要点归纳之马哲第12-04
    普通文章[政治]严格按照考试模式 考研政治做题四12-04
    普通文章[英语]考研倒计时冲刺:英语阅读复习三12-02
    最近试题资料
    普通文章[试题资源]08年国家公务员考试全真模拟题及11-23
    普通文章[试题资源]08年国家公务员考试全真模拟题及11-23
    普通文章[试题资源]08年国家公务员考试全真模拟题及11-22
    普通文章[试题资源]08年国家公务员考试全真模拟题及11-22
    普通文章[试题资源]2007年金路公务员考试面试训练专11-22
    普通文章[试题资源]2007年国家公务员考试之面试训练11-22
    普通文章[试题资源]国家公务员考试行测之图形推理热11-22
    最新增值资源
     
    1考网简介 | About 1kao | 广告服务 | 联系我们 | 版权申明 | 会员注册 | 产品答疑
    Copyright © 2004-2010 www.1kao.net, All Rights Reserved
    公务员考试 MBA论文 考研大纲 中国1考网 版权所有