首页 | 新闻中心 | 考试指导 | 试题资源 | 下载中心 | 本站商城 | 个人博客 | 图书中心雁过留声托业考试 | 考研专区 | 司法考试 | 公务员考试 | 法硕专区 | 中高考专区

 
您现在的位置: 中国1考网 >> 高考专区 >> 复习备考 >> 英语 >> 正文  
 
 
 
2008年高招全国统一考试北京卷考试说明(英语)
作者:SINA 文章来源:SINA 点击数: 更新时间:2008-3-10 18:01:00

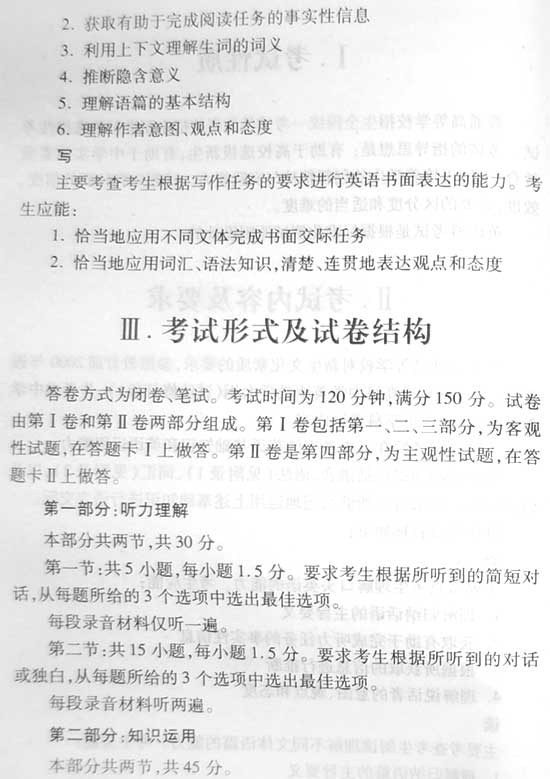
2008年高招全国统一考试北京卷考试说明(英语)

2008年高招全国统一考试北京卷考试说明(英语)

2008年高招全国统一考试北京卷考试说明(英语)
 
2008年高招全国统一考试北京卷考试说明(英语)

[1] [2] [3] 下一页

  • 上一个文章:

  • 下一个文章: 没有了
  • 特别说明:由于各方面情况的不断调整与变化,中国一考网所提供的所有考试信息仅供参考,敬请考生以权威部门公布的正式信息为准。

    网友评论(评论只代表网友观点,与本站立场无关)
    发表评论
    姓 名: *(必填项) ·注册用户·
    Email: QQ号:
    评 分: 1分 2分 3分 4分 5分
    评论
    内容
     
     
    今日推荐
    最新新闻资讯

    2007年考研高校复试线

    提醒:报考法硕不可忽
    普通文章[司考资讯]宁波3考生花12万买司考答案 被捉03-07
    最新复习指导
    普通文章[英语]过来人分享:考研英语复习时间细03-10
    普通文章[英语]2009年考研英语寒假复习计划之词03-10
    普通文章[英语]你我一起走南闯北--08研考英语作03-10
    普通文章[英语]由08考研英语真题完型再看文章结03-10
    普通文章[英语]名师解析2008年考研英语试题翻译03-10
    普通文章[英语]名师解析2008年考研英语阅读理解03-07
    普通文章[英语]考研名师王若平点评08考研英语作03-07
    普通文章[英语]朱泰祺:2008年考研英语写作范文03-07
    普通文章[英语]新东方:08考研英语阅读PartB详解03-04
    普通文章[英语]万学海文2008年考研英语真题答案03-04
    最近试题资料
  • 此栏目下没有文章
  • 最新增值资源
     
    1考网简介 | About 1kao | 广告服务 | 联系我们 | 版权申明 | 会员注册 | 产品答疑
    Copyright © 2004-2010 www.1kao.net, All Rights Reserved
    公务员考试 MBA论文 考研大纲 中国1考网 版权所有