首页 | 新闻中心 | 考试指导 | 试题资源 | 下载中心 | 本站商城 | 个人博客 | 图书中心雁过留声托业考试 | 考研专区 | 司法考试 | 公务员考试 | 法硕专区 | 中高考专区

 
您现在的位置: 中国1考网 >> 高考专区 >> 复习备考 >> 语文 >> 正文  
 
 
 
2008年高考作文最后预测(命题作文)
作者:SINA 文章来源:SINA 点击数: 更新时间:2008-5-28 18:38:00


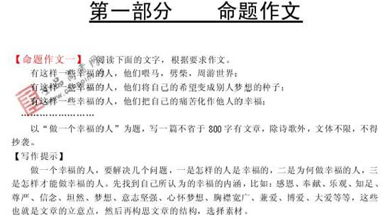
点击图片进入下一页

点击图片进入下一页

点击图片进入下一页

点击图片进入下一页

[1] [2] [3] [4] [5] 下一页

  • 上一个文章:

  • 下一个文章:
  • 特别说明:由于各方面情况的不断调整与变化,中国一考网所提供的所有考试信息仅供参考,敬请考生以权威部门公布的正式信息为准。

    网友评论(评论只代表网友观点,与本站立场无关)
    发表评论
    姓 名: *(必填项) ·注册用户·
    Email: QQ号:
    评 分: 1分 2分 3分 4分 5分
    评论
    内容
     
     
    今日推荐
    最新新闻资讯

    2007年考研高校复试线

    迄今年龄最大的司法考
    普通文章[司考资讯]专家预测:物权法将列入2007年司06-03
    普通文章[司考资讯]赵菊花:非法律专业人员不准报考06-03
    普通文章[司考资讯]人大代表:国家司法考试太难不符06-03
    普通文章[司考资讯]天津565人过司考 英语水平高者受06-03
    普通文章[司考资讯]广东佛山2006年法律职业资格证书06-03
    普通文章[司考资讯]北京司考办:关于颁发法律职业资06-03
    普通文章[司考资讯]中央政法委:社会主义法治理念纳06-03
    普通文章[司考资讯]2006年法律职业资格证书将于3月初06-03
    普通文章[司考资讯]司法考试报名条件拟放宽 有关办法06-03
    普通文章[司考资讯]北京司法局官员称1年进行两次司法06-03
    最新复习指导
    普通文章[综合辅导]2008年国家公务员考试招考最热门06-03
    普通文章[综合辅导]青海省08年国家公务员考试报名招06-03
    普通文章[综合辅导]公务员考试制胜秘诀:行测分科准06-03
    普通文章[综合辅导]公务员报考攻略:明确条件 把握五06-03
    普通文章[综合辅导]2008年国家公务员考试专业类别对06-03
    普通文章[综合辅导]解析2008年国家公务员考试逻辑试06-03
    普通文章[综合辅导]2008年国家公务员考试大纲部分例06-03
    普通文章[综合辅导]2008国家公务员招考职位表各项数06-03
    普通文章[综合辅导]2008年国家公务员考试大纲分析及06-03
    普通文章[综合辅导]08国家公务员报名技巧:从公告变06-03
    最近试题资料
  • 此栏目下没有文章
  • 最新增值资源
     
    1考网简介 | About 1kao | 广告服务 | 联系我们 | 版权申明 | 会员注册 | 产品答疑
    Copyright © 2004-2010 www.1kao.net, All Rights Reserved
    公务员考试 MBA论文 考研大纲 中国1考网 版权所有