首页 | 新闻中心 | 考试指导 | 试题资源 | 下载中心 | 个人博客 | 图书中心雁过留声托业考试 | 考研专区 | 司法考试 | 公务员考试 | 法硕专区 | 中高考专区

 
您现在的位置: 中国1考网 >> 高考专区 >> 复习备考 >> 数学 >> 正文  
 
 
 
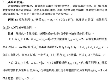
数学:谨防10大陷阱题型
作者:新浪考试 文章来源:SINA 点击数: 更新时间:2009-5-10 0:10:00

数学:谨防10大陷阱题型

数学:谨防10大陷阱题型

数学:谨防10大陷阱题型

数学:谨防10大陷阱题型

  • 上一个文章:

  • 下一个文章:
  • 特别说明:由于各方面情况的不断调整与变化,中国一考网所提供的所有考试信息仅供参考,敬请考生以权威部门公布的正式信息为准。

    网友评论(评论只代表网友观点,与本站立场无关)
    发表评论
    姓 名: *(必填项) ·注册用户·
    Email: QQ号:
    评 分: 1分 2分 3分 4分 5分
    评论
    内容
     
     
    今日推荐
    最新新闻资讯

    时评:大学生考公务员

    公考天价培训班非议声
    普通文章[公务员动态]广东09年公务员笔试入围成绩划定05-25
    普通文章[公务员动态]湖北省2009年公务员考试笔试分数05-25
    普通文章[司考资讯]09司法考试大纲发布 社会主义法治05-24
    普通文章[司考资讯]09年司法考试大纲发布 与去年相比05-23
    普通文章[司考资讯]2009年全国司法考试大纲:宪法05-19
    普通文章[司考资讯]09年国家司法考试大纲及辅导用书05-19
    普通文章[司考资讯]新东方名师第一时间解读2009年司05-19
    普通文章[司考资讯]2009年国家司法考试大纲及辅导用05-11
    普通文章[公务员动态]大学生“村官”期满有5种出路可选05-08
    普通文章[公务员动态]大学生村官不是公务员 报考可享受05-08
    最新复习指导
    普通文章[政治]考研马政经复习真谛:对基本概念05-25
    普通文章[政治]考研名师指导马哲复习:在两个步05-25
    普通文章[政治]考研哲学复习技巧:总结使复杂问05-25
    普通文章[政治]考研政治马哲高分复习有妙招05-25
    普通文章[英语]全面解析难点 攻克考研英语翻译05-25
    普通文章[英语]名师支招:考研英语新题型解题步05-25
    普通文章[英语]名师解析考研英语真题长难句05-25
    普通文章[英语]考研英语完形填空复习三大高效策05-25
    普通文章[英语]提高考研英语阅读理解水平的三类05-25
    普通文章[英语]考研英语阅读高分志在必得05-25
    最近试题资料
  • 此栏目下没有文章
  • 最新增值资源
     
    1考网简介 | About 1kao | 广告服务 | 联系我们 | 版权申明 | 会员注册 | 产品答疑
    Copyright © 2004-2010 www.1kao.net, All Rights Reserved
    公务员考试 MBA论文 考研大纲 中国1考网 版权所有